邮箱登录
|
网站地图
|
地理资源所
MENU
Toggle navigation
首 页
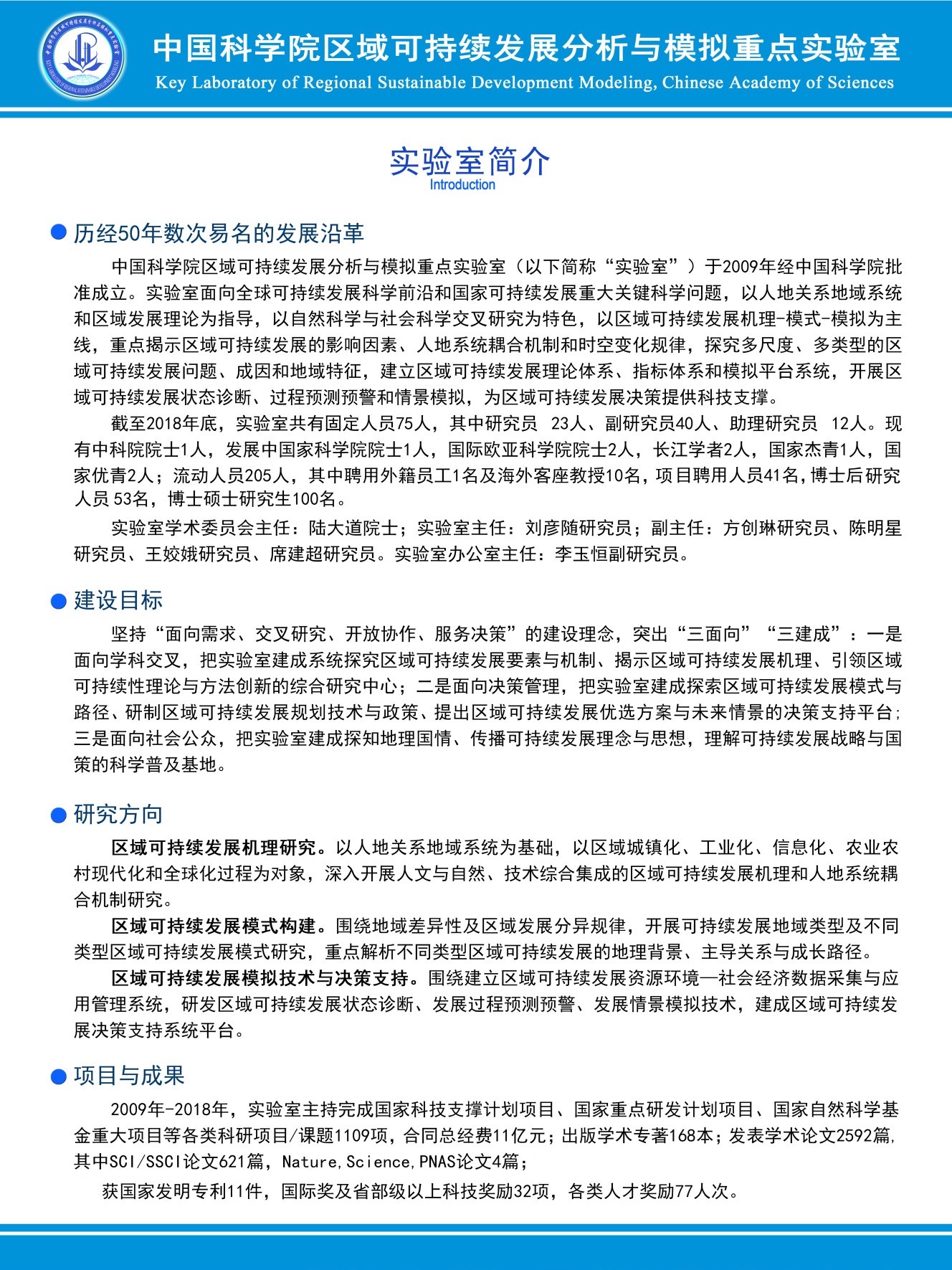
实验室简介
实验室概况
学术委员会
实验室主任
组织架构
新闻动态
综合新闻
通知公告
科研进展
研究队伍
院士
人才
研究员
副研究员
助理研究员
支撑
科研成果
论文
规划
著作
专利
其他
研究项目
国家级
省部级
其他
招生招聘
招生计划
导师介绍
博士生导师
硕士生导师
人才招聘
实验室成果
联系我们
首页
>
实验室成果
>
展板
实验室简介
【
大
中
小
】
【
大
中
小
】 | 【
打印
】 【
关闭
】
版权所有 © 区域可持续发展分析与模拟重点实验室 备案号:
京ICP备05002838号-47
地址:北京市朝阳区大屯路甲11号 邮编:100101